KËRKO AVOKAT

VEGËZAT

KALENDARI

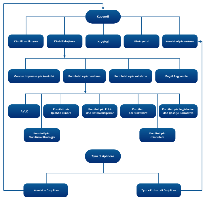
ORGANOGRAMI

organogrami